Sunday April 2026

হটলাইন

সেবা এবং ধাপ

নং শিরোনাম সেবার ধাপ কার্যকলাপ
  
উপজেলা পরিবার পরিকল্পনা বিভাগের বিভিন্ন পদ্ধতি বাছাইয়ের প্রসেস ম্যাপ দেখুন
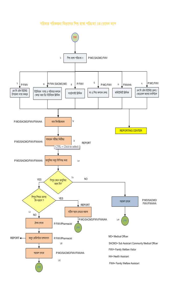
উপজেলা পরিবার পরিকল্পনা বিভাগের শিশু স্বাস্থ্য পরিচর্যার প্রসেস ম্যাপ দেখুন
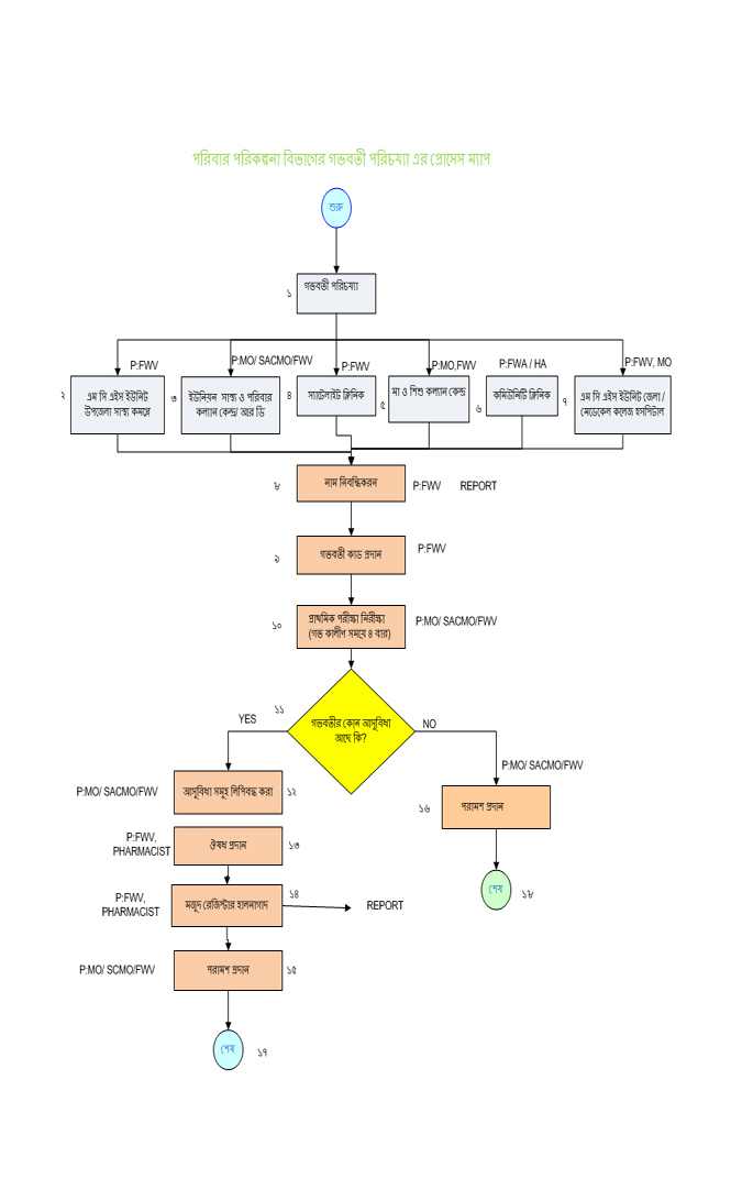
উপজেলা পরিবার পরিকল্পনা বিভাগের গর্ভবতী পরিচর্যার প্রসেস ম্যাপ দেখুন
দেখছেন ১ থেকে ৩ পর্যন্ত, মোট ৩ এন্ট্রি

এক্সেসিবিলিটি

স্ক্রিন রিডার ডাউনলোড করুন